首页 行业资讯 政策法规 产业市场 节能技术 能源信息 宏观环境 会议会展 活动图库 资料下载 焦点专题 智囊团 企业库
能源信息  中国节能产业网 >> 能源信息 >> 电力电网 >> 正文
国网:关于促进分布式电源并网管理工作的意见(修订版)
来源:中国节能产业网 时间:2017-10-9 12:08:52 用手机浏览

一、总则


1、为深入贯彻落实公司“四个服务”要求,促进分布式电源加快发展,完善分布式电源并网管理,提高并网服务水平,制定本意见。


2、本意见在《国家电网公司关于做好分布式电源并网服务工作的意见》基础上,明确分布式电源并网全过程管理的职责分工、流程衔接和工作要求。


3、国家电网公司所属各相关单位应按照本意见开展相关工作。


二、适用范围


4、 本意见所指分布式电源,是指在用户所在场地或附近建设安装、运行方式以用户侧自发自用为主、多余电量上网,且在配电网系统平衡调节为特征的发电设施或有电力输出的能量综合梯级利用多联供设施。包括太阳能、天然气、生物质能、风能、地热能、海洋能、资源综合利用发电(含煤矿瓦斯发电)等。


5、 本意见适用于以下两种类型分布式电源(不含小水电):


第一类:10千伏及以下电压等级接入,且单个并网点总装机容量不超过6兆瓦的分布式电源。


第二类:35千伏电压等级接入,年自发自用电量大于50%的分布式电源;或10千伏电压等级接入且单个并网点总装机容量超过6兆瓦,年自发自用电量大于50%的分布式电源。


6、接入点为公共连接点(附件1)、发电量全部上网的发电项目,小水电,除第一、二类以外的分布式电源项目,本着简便高效原则做好并网服务,执行公司常规电源相关管理规定。


三、接入申请受理


7、地市或县级公司营销部(客户服务中心)负责受理分布式电源(附件2)接入申请,协助项目业主填写接入申请表(附件3),接收相关支持性文件和资料。


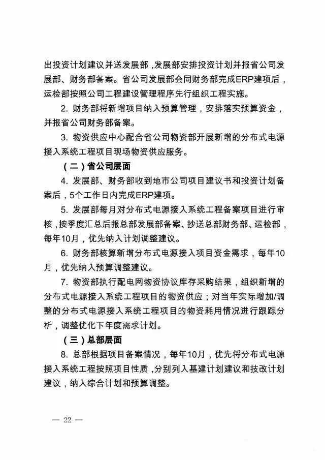
8、地市公司营销部(客户服务中心)负责将接入申请资料存档,报地市公司发展部。地市公司发展部通知地市经研所(直辖市公司为经研院,下同)制订接入系统方案。工作时限为2个工作日。


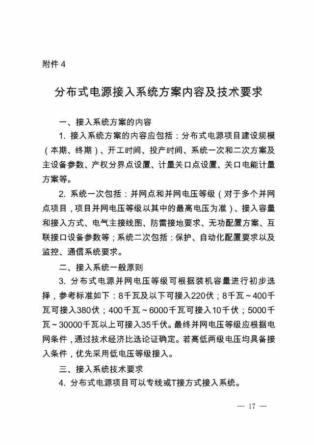
四、接入系统方案确定


9、 地市经研所负责研究制订接入系统方案。接入系统研究内容深度按国家和公司有关要求(附件4)执行,参考《分布式电源接入系统典型设计》。工作时限第一类项目为30个(其中分布式光伏发电单点并网项目10个工作日,多点并网项目20个)工作日,第二类项目为50个工作日。


10、地市公司营销部(客户服务中心)负责组织相关部门审定380伏接入项目接入系统方案,出具评审意见。工作时限为5个工作日。


11、 地市公司发展部负责组织相关部门审定35千伏、10千伏接入项目(对于多点并网项目,至少一个并网点为35千伏、10千伏接入)接入系统方案,出具评审意见和接入电网意见函。工作时限为5个工作日。


12、 地市或县级公司营销部(客户服务中心)负责将380伏接入项目的接入系统方案确认单(附件5),或35千伏、10千伏接入项目的接入系统方案确认单(附件5)、接入电网意见函(附件6)告知项目业主,工作时限为3个工作日。负责受理并安排接入系统方案咨询。


13、380伏接入项目,项目业主确认接入系统方案后,营销部负责将接入系统方案确认单及时抄送地市公司发展部、财务部、运检部。项目业主根据确认的接入系统方案开展项目核准(或备案)和工程建设等工作。


14、 35千伏、10千伏接入项目,项目业主确认接入系统方案后,地市公司发展部负责将接入系统方案确认单、接入电网意见函,及时抄送地市公司财务部、运检部、营销部、调控中心、信通公司,并报省公司发展部备案。项目业主根据接入电网意见函开展项目核准(或备案)和工程设计等工作。


15、 公司为自然人分布式光伏发电项目提供项目备案服务。对于自然人利用自有住宅及其住宅区域内建设的分布式光伏发电项目,地市公司发展部收到项目接入系统方案确认单后,根据当地能源主管部门项目备案管理办法,按月集中代自然人项目业主向当地能源主管部门进行项目备案,备案文件抄送地市公司财务部。


五、接入系统工程建设


16、 地市(县)公司负责公共电网改造工程建设(包括随公共电网线路架设的通信光缆及相应公共电网变电站通信设备改造等)。


17、公司为公共电网改造工程建设开辟绿色通道(附件7)。


18、35千伏、10千伏接入项目,项目业主在项目核准(或备案)后、在接入系统工程施工前,将接入系统工程设计相关资料(附件8)提交地市或县级公司营销部(客户服务中心)。地市公司营销部(客户服务中心)负责将接入系统工程设计相关资料存档,组织发展部、运检部、调控中心等部门(单位)审查接入系统工程设计,出具答复意见(附件9)并告知项目业主、抄送调控中心,工作时限为10个工作日。项目业主根据答复意见开展接入系统工程建设等后续工作。若审查不通过,提出修改方案。


六、并网验收与调试


19、 地市或县级公司营销部(客户服务中心)负责受理项目业主并网验收及并网调试申请,协助项目业主填写并网验收及并网调试申请表(附件10),接收相关资料(附件11)。


20、地市公司营销部(客户服务中心)负责并网验收及并网调试申请资料存档,并报地市公司财务部、调控中心、运检部。工作时限为2个工作日。


21、 并网验收及并网调试申请受理后,地市公司营销部(客户服务中心)负责安装关口计量和发电量计量装置。工作时限为8个工作日。


22、并网验收及并网调试申请受理后,380伏接入项目,地市公司营销部(客户服务中心)负责办理与项目业主(或电力用户)关于购售电、供用电和调度方面的合同签订工作,签订的合同抄送地市公司财务部、调控中心,报省公司交易中心备案。35千伏、10千伏接入项目,购售电合同与调度协议同步签署,地市公司营销部(客户服务中心)商调控中心确定签署日期,地市公司营销部(客户服务中心)负责办理与项目业主(或电力用户)关于购售电和供用电方面的合同签订工作,签订的合同抄送地市公司财务部,报省公司交易中心备案,地市公司调控中心负责办理与项目业主(或电力用户)关于调度协议方面的签订工作。工作时限为8个工作日。


23、电能计量装置安装、合同与协议签订完毕后,380伏接入项目,地市公司营销部(客户服务中心)负责组织相关部门开展项目并网验收及并网调试,出具并网验收意见(附件12),并网调试通过后直接转入并网运行。35千伏、10千伏接入项目,地市公司调控中心负责组织相关部门开展项目并网验收工作,出具并网验收意见(附件12),开展并网调试有关工作,调试通过后直接转入并网运行。若验收或调试不合格,提出整改方案。工作时限为10个工作日。


24、分布式电源涉网设备,应按照并网调度协议约定,纳入地市公司调控中心调度管理。分布式电源并网点开关(属用户资产)的倒闸操作,须经地市公司和项目方人员共同确认后,由地市公司相关部门许可。其中,35千伏、10千伏接入项目,由地市公司调控中心确认和许可;380伏接入项目,由地市公司营销部(客户服务中心)确认和许可。


七、国家补贴资金管理


25、 地市或县级公司财务部门每年9月30日前,负责将属地下年度可再生能源补助资金年度预算报送省公司财务部门。省公司财务部门审核汇总后于每年10月10日前报总部财务部。


26、公司总部财务部负责按季向财政部请求拨付补助资金,并在收到财政部拨付补助资金后,及时拨付给省公司。省公司财务部收到资金后及时拨付地市或县级公司。地市或县级公司财务部门负责在收到补助资金后,按照结算周期及时向项目业主(或电力用户)支付补助资金。


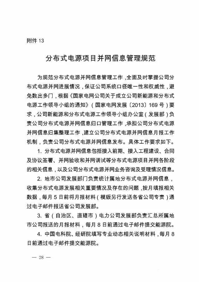
八、并网信息管理


27、发展部(公司新能源和分布式电源领导小组办公室)负责分布式电源并网信息归口管理(附件13)。


九、并网咨询服务


28. 营销部(客户服务中心)负责分布式电源并网咨询服务(附件14)归口管理,提供并网咨询服务包括95598服务热线、网上营业厅、地市和县公司营销部(客户服务中心)。


分享到:
相关文章 iTAG:
极寒天气致北京电网冬季负荷创新高
首个省级输配电价改革方案实行 新电改进入全面试点
能源局:加快配电网建设改造 五年投资不低于2万亿元
吴力波:建立全国联通性智能电网可解缺电现状
频道推荐
服务中心
微信公众号

CESI
关于本站
版权声明
广告投放
网站帮助
联系我们
网站服务
会员服务
最新项目
资金服务
园区招商
展会合作
中国节能产业网是以互联网+节能为核心构建的线上线下相结合的一站式节能服务平台。
©2007-2016 CHINA-ESI.COM
鄂ICP备16002099号
节能QQ群:39847109
顶部客服微信二维码底部
扫描二维码关注官方公众微信